IRONCODELABS

Logo

Safe Passage to AI

View the Project on GitHub IRONCODELABS-COM/EA

Why the BPT Loop

The underlying idea of ICL Method is to make simplified TOGAF artifacts, into the framework for feasible business management method.

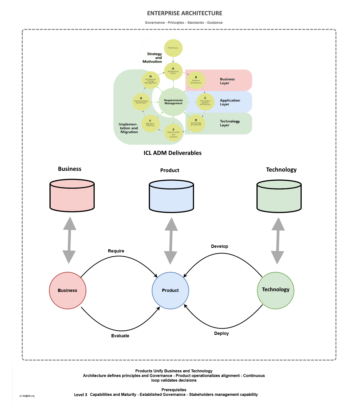
The BPT Loop

Continuous Product-Centric Cycle

The BPT Loop is the ICL operational methodology

The three segments are decoupled. That makes roles responsibilities clearly separated.

Example: Business Analyst (EA) works inside the “Product” segment. It is informed by “Business” segment deliverables on WHAT is required, then it creates workflow diagrams to translate what into how , but only until the implementation. That is the responsibility of the “Technology” roles, operating in the “Technology” segment. And each of the roles mentioned has many other duties and “jurisdictions” completely encapsulated in their fields of expertise.

Each segment has a repository — a persistent store for the deliverables that belong to it. The ICL ADM wheel does not hand deliverables to roles directly; it places them in the correct segment repository. Roles watch their repository; they never watch the wheel directly. This is what keeps the wheel and the segments decoupled.

ADM deliverables by segment: Business receives Conceptual outputs. Product receives Logical and Physical outputs. Technology receives Physical and Implementation outputs.

Enterprise Architecture (EA) governs the loop from above. It does not participate in delivery — it defines the principles, governs the transitions, and measures alignment health through the Evaluate feedback.

The entry ticket to the BPT cycle is ACMM Level 3. That is the precondition for smooth cycling and delivery.


The Four Activity Streams

Activity Stream Intent Key Roles
Require Business declares product needs; EA ensures alignment with strategy Business, EA
Develop Technology builds to product specifications; EA governs coherence Technology, Product, EA
Deploy Product is released into operations; EA validates architecture compliance Technology, Product, EA
Evaluate Measure outcomes against business objectives; feed back into next cycle Business, Product, EA

Evaluate Stream feeds back to Business so the next Require can commence — the loop never stops.

Product unifies; Loop validates.


Bridge from EA to Return on Investment (ROI)

BPT is Architecture Governance as a productized execution model. The BPT Loop does not replace the ADM “Wheel” — it is the operational framework that the ADM governs. The ICL ADM wheel runs inside the EA governance layer above BPT, producing the deliverables that the three segments consume.

BPT Loop Segments Explained

© dbj@dbj.org , CC BY SA 4.0